据多家媒体报道,哈尔滨新光光电科技股份有限公司(简称“新光光电”)日前发布公告称,公司近日收到嵩县监察委员会签发的关于对公司控股股东、实际控制人、董事长、总经理康为民的《立案通知书》和《留置通知书》,康为民被实施留置措施。
针对上述情况,有媒体致电新光光电证券部尝试了解更多细节。该公司工作人员回应称,“目前尚未获得更多确切消息。”工作人员表示,公司内控完善,已召开临时董事会落实工作安排,主营业务与产品方向未变。
作为一家军工电子信息企业,该消息一经发布即引发外界猜测。不过,在关注事件进展的同时,有关康为民曾向其母校哈尔滨工业大学捐赠582万股股票一事被翻出,甚至对该笔捐赠的程序和动机提出质疑。事实上,近年来股权捐赠已成为企业家/企业支持慈善事业的共同选择和未来趋势。而由于经济波动等不确定性影响因素增多,有关捐赠承诺兑现和落地执行情况也备受社会关注,由此引发的争议一直未断。
582万股股权捐赠始末
据新光光电官网介绍,新光光电成立于2007年11月,注册资本1亿元,是东北地区科创板上市公司。该公司是一家将像方扫描成像制导技术、多光学波段合成技术等先进光电技术应用于光学制导类武器研制的企业,致力于服务国防科技工业先进武器系统研制等领域。公开资料显示,康为民父子都是哈工大人,康为民本科和硕士都在哈工大就读,随后又在哈工大工作20多年,直到创办上市公司。

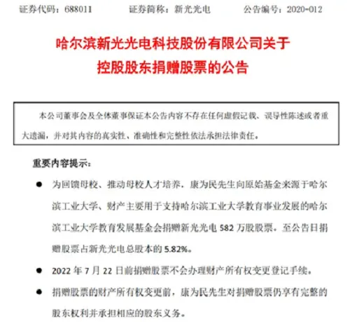
新光光电公告
2020年6月2日,新光光电发布关于控股股东捐赠股票的公告。公告称,公司于2020年6月1日接到控股股东康为民通知,其与哈尔滨工业大学教育发展基金会签署了《捐赠协议书》。根据公告,为回馈母校、推动母校人才培养,康为民向哈尔滨工业大学教育发展基金会捐赠新光光电582万股股票。至公告日,捐赠股票占新光光电总股本的5.82%。按照当时股价计算,这批股票价值高达2.4亿元。
按照捐赠协议,该笔捐赠用于设立“松高·卓越工程师奖助学金”、设立“松高·优秀中青年教师贡献奖”、设立“松高·优秀科技成果奖”、设立“新兴产业与技术发展创新基金等。
2024年11月4日,新光光电发布关于控股股东捐赠股份完成过户暨股东权益变动的提示性公告。公告称,公司于2024年11月4日收到康为民通知,康为民与基金会的非交易过户已经在中国证券登记结算有限公司上海分公司完成过户登记手续,并出具了《证券过户登记确认书》。
公告显示,本次股份捐赠过户登记完成后,康为民及其一致行动人持有公司股份52348457股,占公司总股本的52.35%,仍为公司控股股东。本次股份捐赠过户登记完成后,哈尔滨工业大学教育发展基金会持有公司无限售流通股582万股,占当时公司总股本的5.82%。
该公告还特别指出,本次股份捐赠未违反《上市公司收购管理办法》《上市公司股东、董监高减持股份的若干规定》《上海证券交易所上市公司股东及董事、监事、高级管理人员减持股份实施细则》《上海证券交易所科创板上市公司自律监管指南》等有关法律、法规、部门规章及规范性文件和《公司章程》的规定,也不存在相关股东因本次股份转让而违反尚在履行的承诺的情形。

哈尔滨工业大学教育发展基金会2024年度工作报告截图
记者查询哈尔滨工业大学教育发展基金会2024年度工作报告发现,2024年度基金会收到捐赠人康为民的非现金捐赠,合计金额为108950400元,捐赠用途为“助力学校科研能力建设”。
股权捐赠已成趋势
梳理近年来的大额捐赠案例发现,股权捐赠已成为部分企业家/企业支持慈善事业的首要选项:
2025年7月10日晚,宁德时代发布关于股东无偿捐赠部分公司股份的进展公告。公告称,公司股东及副董事长李平及其配偶拟向上海复旦大学教育发展基金会捐赠其持有的公司405万股股票,上述股票均为无限售流通股。7月10日,捐赠过户手续已全部办理完毕。按最新收盘价计算,该笔捐赠价值超11亿元;
7月3日,北京龙软科技股份有限公司发布控股股东无偿捐赠部分公司股份的公告:控股股东毛善君向北京大学教育基金会无偿捐赠其持有公司的250万股无限售条件流通股,占公司总股本的3.43%。根据公告,此次捐赠资产用于全面支持北京大学地球与空间科学学院的发展建设。以龙软科技当时股价(30.90元/股)估算,上述捐赠股份市值约为7725万元;
2023年12月4日,迎驾贡酒发布公告称,控股股东安徽迎驾集团股份有限公司拟向安徽六安市迎驾慈善基金会无偿捐赠其持有的公司1950万股无限售条件流通股,占公司总股本的2.44%。12月8日,迎驾贡酒发布公告,控股股东已向迎驾基金会无偿捐赠2.44%的股份。按照当时收盘价计算,本次捐赠市值达13.99亿元……
类似的案例还有很多,很多知名企业家/企业也都开展过股权捐赠,如曹德旺、秦英林、雷军、绍兴韦豪等。中国慈善联合会慈善信托委员会发布的《中国股权慈善报告》指出,股权慈善具有推动社会财富再分配、为慈善事业提供源头活水、实现慈善效益倍增的社会功能,实现平稳的财富代际传承、实现慈善资产长期保值增值的经济功能,以及弘扬企业家精神、传承家族文化、传播企业文化、塑造慈善文化的文化功能。
中国慈善联合会慈善信托委员会主任委员蔡概认为,我国股权慈善在发展过程中面临种种问题,但其仍是助力第三次分配落地的最有效途径之一。“通过捐赠股权自愿助力公益慈善活动开展,为解决社会问题、促进社会主义精神文明建设提供资金支持;同时融合了企业、社会组织、有影响力的个人等社会力量,为调节社会收入和均衡财富阶级提供助力。”
不过,虽然相较现金捐赠等传统捐赠形式而言,股权捐赠于慈善事业长期发展有着明显优势,但考虑到政策变化及市场波动、股价估值、企业控制权等多重因素,这对捐赠方以及受赠方也会带来额外的考验。
2020年6月21日,广州赛意信息科技股份有限公司发布公告称,广州赛意信息科技股份有限公司持股5%以上股东——佛山市美的投资管理有限公司与广东省和的慈善基金会签署《捐赠协议》,为推动公益慈善发展,美的投资拟向基金会无偿捐赠公司股票41990400股,占公司总股本的10.54%。按照当时的市值计算,这部分股权市值约为9.95亿元。

2023年5月20日,赛意信息发布关于持股5%以上股东变更捐赠股份的公告
2023年5月20日,赛意信息再次发布公告称,经甲乙双方协商一致,为简化乙方持股管理难度,依法保障双方合法权利,双方同意甲方捐赠有价证券赛意信息,捐赠数量由41990400股变更为2000万股。2023年5月26日,双方在中国证券登记结算有限公司深圳分公司办理完成捐赠公司部分股份的过户登记手续。
如何保障捐赠落地是关键
由于股权捐赠往往数额巨大,因此当企业家/企业公开做出捐赠承诺的那一刻起,其一举一动都会被置于聚光灯下,并且会被无限放大。
2009年10月,新华都集团董事长陈发树在北京宣布,将其个人持有的价值83亿元的有价证券捐赠给新华都慈善基金会(注:2016年基金会更名为“福建省发树慈善基金会”)。根据当时新华都发布的公告,此次捐赠的83亿元有价证券“包括陈发树个人直接或间接持有的紫金矿业、青岛啤酒等股权,不包括陈发树直接或间接持有的本公司股份”。
该笔捐赠被视为当时国内最大的一笔个人捐赠,因此,在此后几年时间里,媒体和社会公众对于该笔捐赠的执行情况一直保持着密切关注。
2012年7月,《新民晚报》发表《83亿元股捐至今未到账 福建首富诺而不捐遭质疑》一文。报道指出,对于公众质疑的“为啥迟迟不兑现承诺”,基金会回应称,“新华都董事长陈发树在基金会成立之日即捐赠1亿元本金;过去两年,通过捐赠股票的收益,又持续向基金会捐赠1.87亿元”。而对于“股票未过户”的疑问,基金会声明称,“我国慈善税收及相关配套政策尚不完善,股票过户将产生巨额税款”。

福建省发树慈善基金会2023年度审计报告
不过,这并未消除公众质疑,有媒体评论称,“新华都基金会的建立更像是一场作秀的一部分”。那么,时至今日,该笔捐赠进展如何?记者查询福建省发树慈善基金会年报发现,2019年,新华都集团向其捐赠1.5亿元;2023年,陈发树向基金会捐赠现金1600万元,用于教育事业发展。截至2023年12月31日,基金会资产总额为737031971.30元。
我国慈善法第四十一条规定,捐赠人应当按照捐赠协议履行捐赠义务。捐赠人违反捐赠协议逾期未交付捐赠财产,有下列情形之一的,慈善组织或者其他接受捐赠的人可以要求交付;捐赠人拒不交付的,慈善组织和其他接受捐赠的人可以依法向人民法院申请支付令或者提起诉讼:一、捐赠人通过广播、电视、报刊、互联网等媒体公开承诺捐赠的;二、捐赠财产用于本法第三条第一项至第三项规定的慈善活动,并签订书面捐赠协议的。
不过,该条款同时指出,捐赠人公开承诺捐赠或者签订书面捐赠协议后经济状况显著恶化,严重影响其生产经营或者家庭生活的,经向公开承诺捐赠地或者书面捐赠协议签订地的县级以上人民政府民政部门报告并向社会公开说明情况后,可以不再履行捐赠义务。
对此,上海复恩社会组织法律研究与服务中心理事长陆璇表示,股权捐赠本身存在一定风险。“区别于现金捐赠,股权捐赠在程序上更为复杂,具有较高的专业技术壁垒,涉及股权估值与交割、股权权属及合规性审查、捐赠合同的签订与履约跟踪机制建设等多个环节。”
陆璇介绍,其律所团队在实务中已处理多起股权捐赠案例。为帮助更多机构解决实际操作难题,2024年7月,复恩法律提交的《股权捐赠指南》团体标准项目,依照《中国慈善联合会团体标准管理办法》和《中国慈善联合会团体标准立项评审规定》完成评审程序,经专家评审通过并获批立项;同年11月,中国慈善联合会对外发布了《股权捐赠指南》团体标准征求意见稿。
“目前,股权捐赠的配套政策和激励措施仍有较大完善空间,尤其在税收抵扣与减免方面,尚缺乏系统性、可操作性强的规定。同时,股权捐赠流程亦有待进一步细化,例如捐赠股权应履行哪些审批和过户手续、如何兼顾其他股东的合法权益,以及慈善组织接受股权捐赠应遵循哪些内部决策与报备程序等。”
陆璇进一步指出,鉴于股权捐赠仍存在履约风险,建议参考商业领域在合同履约、风险控制、信用担保等方面的成熟做法,构建慈善组织在接受捐赠和执行项目时的风险管理与保障机制,防止部分项目因资金断裂而难以持续运作。“作为第三方支持机构,我们希望持续提升慈善组织及整个行业的专业能力。当前,社会捐赠形式日趋多元,如遗产捐赠、房产捐赠等,若慈善组织的业务和合规能力不足,其筹资规模与可持续发展都将受到制约。”